instant3Dhub Product Updates

Stay up to date with the latest developments in instant3Dhub. Here we share product updates, feature enhancements, and platform improvements that empower your teams to handle complex 3D data with greater efficiency, flexibility, and performance.

We strive to develop instant3Dhub in close collaboration with our customers. If you want to directly influence the future of instant3Dhub, join or group of lighthouse users and get a preview of whats coming next.

#Feature #Releases #instant3Dhub

Feature Sneak Peek: Enhanced MeasurementAPI

April 18th, 2025 - With the upcoming 3.11.0 Release, we are making improvements to the MeasurementAPI. Developers can now handle advanced engineering scenarios directly within their web applications. The new intersection and measurement features enable you to addres...

#Feature #Releases #instant3Dhub

Feature Sneak Peek: XR Surface Anchoring

April 10th, 2025 - Placing 3D models into real-world spaces can be tricky, with the upcoming 3.11 Release, we make it simple. Surface-aware anchoring lets you drop models where they belong, at real scale, locked to real surfaces like floors, walls, or tables.

#Feature #Releases #instant3Dhub

Feature Sneak Peek: New Drawing Tools

April 3rd, 2025 - With the upcoming 3.11 Release we are adding the fastest way to communicate visually – now built into your 3D Space. With the new drawing features, engineers and reviewers can easily annotate, adjust, and collaborate in context.Empower your 3D vis...

#Feature #Releases #instant3Dhub

Feature Sneak Peek: XR Red Green Compare

March 27th, 2025 - With the upcoming 3.11 Release, Validating the physical product quality no longer needs to be manual, slow, or error-prone. Engineers and developers can now automatically detect geometric deviations directly in the viewer.

#Feature #Releases #instant3Dhub

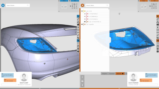
Feature Sneak Peek: Experimental ViewerHeatmapAPI

March 21st, 2025 - With the upcoming 3.11 Release, the ViewerHeatmapAPI enables developers to seamlessly integrate real-time, interactive heatmaps into their 3D applications and engineering workflows. By overlaying complex data directly on 3D models, engineers can a...

Threedy releases instant3Dhub 3.10

November 7th, 2024 - instant3Dhub 3.10 introduces new features and major improvements. We're also sharing a preview into 2025 and 3.11 as well as some other exciting changes surrounding our product!

instant3Dhub 3.9 Released

June 27th, 2024 - The latest release of instant3Dhub 3.9 introduces exciting new features, improved APIs, and enhanced usability to elevate your 3D experience.

#Digital Twin #Industrial Metaverse #instant3Dhub #News #Microsoft Azure #Releases

instant3Dhub now available in the Microsoft Azure Marketplace

May 8th, 2024 - Microsoft Azure customers worldwide now gain access to instant3Dhub to take advantage of the scalability, reliability, and agility of Azure to drive application development and shape business strategies.

#Releases

instant3Dhub for Microsoft Teams officially released

May 17th, 2023 - We are excited to let you know that instant3Dhub for Microsoft Teams is officially out now. Collaboration on complex 3D data directly from your PDM/PLM or any other source has never been easier before.instant3Dhub for MS Teams empowers you to visu...

MS-Teams App: Preview Released
#Releases

MS-Teams App: Preview Released

November 20th, 2022 - Microsoft Teams is the most important online collaboration platform for many of our customers. The new instant3Dhub App allows all teams users to securely share complex 3D data from their existing CAD/PLM backends. The Preview Release can be used ...

instant3Dhub 3.8 Released

November 30th, 2023 - This version is the last release for 2023 and next year we are also planning two releases for Q2 and Q4. In terms of content, we have improved three major areas: New Topology Api, Stability & improved developer support and Visual effects.

instant3Dhub 3.7 Released

May 10th, 2023 - The previous release, 3.6. included a larger number of major API and UI refinements. This release as the first of two releases planned for 2023 focuses on performance and stability improvements. In particular, we improved the overall architecture ...

Refined 2D UI with new 3D Markups

instant3Dhub 3.6 Released

November 25th, 2022 - After a few releases with minor UI/API changes in the web client, in the last release planned for 2022, a larger UI overhaul and API cleanup are included. The general UI/API refinements provides a solid foundation for further planned improvements ...

instant3Dhub 3.5 Released

July 28th, 2022 - The second of three scheduled releases for 2022 comes without major feature additions but a large number of performance and stability improvements, specifically for managed kubernetes and other cloud environments.   

Release 3.4 View

instant3Dhub 3.4 Released

April 14th, 2022 - The first of 3 releases in our schedule for 2022 focuses on consolidation and establishing a foundation for the realignment of our XR roadmap, targeting the mid-term harmonization of different XR clients (e.g. HoloLens, PC) with a technology stack...

Release View 3.3

instant3Dhub 3.3 Released

December 17th, 2021 - A major USP of instant3Dhub has always been the broad support for very different technology stacks, such as web technology, game engines or native C++ to support custom application development. Complementary, building on the concept of shared 3D S...

instant3Dhub 3.2 Released

September 30th, 2021 - instant3Dhub's outstanding architecture brings together the best of engineering tools and cutting-edge cloud technologies. This allows any application developer to go beyond visualisation and access data at all levels facilitating massive 3D ...

instant3Dhub 3.1 Released

June 29th, 2021 - The major feature update comprises a reworked and harmonized set of CAD readers to transcode the growing number of formats instant3Dhub supports without any external dependencies. This enables our customers to process massive amounts of linked dat...

Multi Device & VR

instant3Dhub 3.0 Released

March 31st, 2021 - instant3Dhub's essence has always been outstanding visual computing capabilities for interactive 3D application. With release 3.0 the underlying micro service architecture has been transfered for new environments including native support for ...